O cérebro humano é frequentemente descrito como plástico, adaptável, capaz de aprender e se reorganizar ao longo da vida. Mas essa flexibilidade não é infinita — e, segundo novas pesquisas, pode depender de decisões biológicas tomadas muito antes de termos qualquer memória. Um estudo recente revelou que um processo silencioso, que acontece logo após o nascimento, pode influenciar diretamente como nosso cérebro envelhece décadas depois.
Um mecanismo invisível que sustenta a capacidade do cérebro
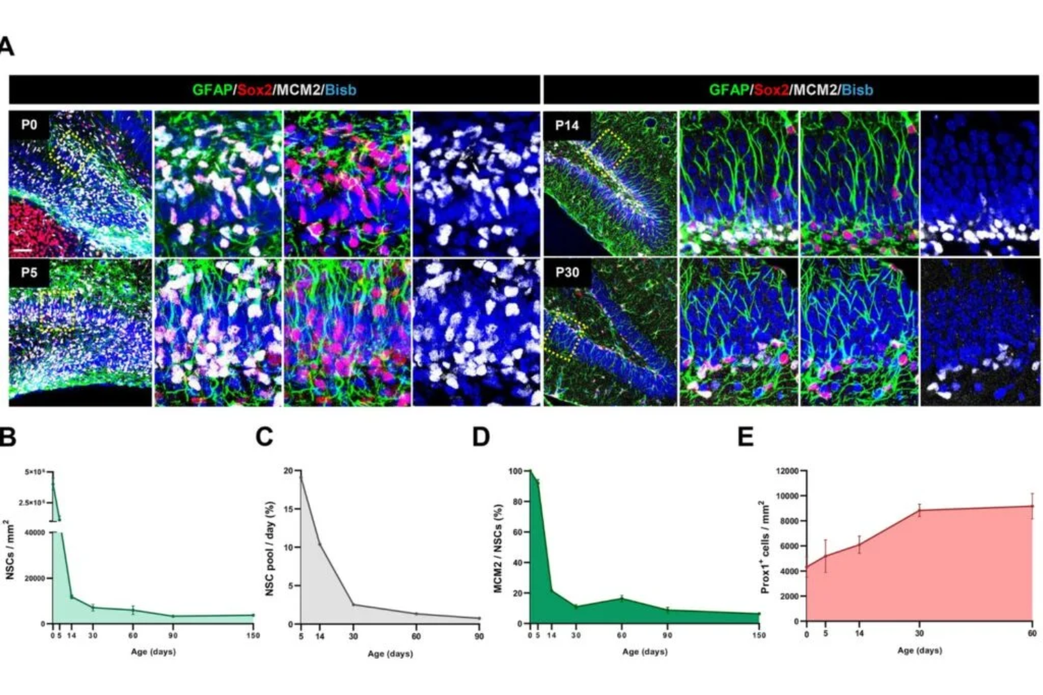
Por trás da capacidade de aprender, lembrar e se adaptar existe um sistema delicado que o cérebro precisa manter ao longo do tempo: a reserva de células-tronco neurais. Essas células são responsáveis por gerar novos neurônios, especialmente em regiões ligadas à memória.
No entanto, esse reservatório não é infinito. Ele precisa ser preservado com cuidado, equilibrando momentos de atividade com períodos de “descanso” estratégico. E é exatamente nesse ponto que entra um elemento-chave descoberto recentemente por pesquisadoras espanholas.
O estudo identificou o papel de um gene chamado Sox5, que atua como uma espécie de regulador silencioso dentro do hipocampo, área central para aprendizado e memória. Sua função principal é garantir que as células-tronco permaneçam em um estado conhecido como quiescência — uma forma de repouso que não significa inatividade, mas sim prontidão.
Sem esse controle, as células podem se ativar cedo demais, gerando neurônios de forma acelerada. À primeira vista, isso poderia parecer positivo. Mas o efeito a longo prazo é o oposto: o esgotamento prematuro da reserva.
Ou seja, o cérebro “gasta” cedo aquilo que deveria durar por toda a vida.

Uma janela crítica logo após o nascimento
O aspecto mais surpreendente da pesquisa está no momento em que tudo isso acontece. Os cientistas identificaram um período extremamente específico — nas primeiras semanas após o nascimento — em que esse equilíbrio é definido.
É nesse intervalo que o gene Sox5 regula o comportamento das células-tronco, impedindo que elas entrem em atividade excessiva cedo demais. Esse controle estabelece uma diferença crucial entre dois estados: um repouso mais profundo e duradouro, e um estado mais superficial e instável.
Experimentos com modelos animais mostraram o impacto direto dessa regulação. Quando o gene não está presente ou não funciona corretamente, as células-tronco entram em atividade precoce. Como consequência, produzem neurônios rapidamente, mas perdem a capacidade de se renovar ao longo do tempo.
O resultado é um sistema que parece eficiente no início, mas que se deteriora mais rapidamente com o envelhecimento.
Esse achado reforça uma ideia cada vez mais discutida na biologia: muitos dos processos que determinam a saúde na vida adulta não começam na maturidade — começam muito antes, em fases iniciais e aparentemente invisíveis.
O que isso pode mudar no futuro da medicina
Além de explicar como o cérebro preserva sua capacidade de regeneração, o estudo também abre novas possibilidades terapêuticas.
Os pesquisadores observaram que, na ausência do Sox5, ocorre uma desregulação de uma via biológica importante, conhecida como sinalização BMP, que está diretamente ligada ao controle do estado de repouso das células.
Ao intervir farmacologicamente nessa via, foi possível reverter parcialmente os efeitos negativos observados nos experimentos. Esse resultado sugere que, no futuro, pode ser viável modular esse sistema para preservar ou restaurar a capacidade regenerativa do cérebro.
Isso tem implicações diretas para o estudo do envelhecimento e de doenças neurodegenerativas, onde a perda dessa capacidade é um dos principais desafios.
Há também conexões com condições genéticas raras, como o síndrome de Lamb-Shaffer, associado a alterações no gene SOX5 e a dificuldades cognitivas. Entender melhor esse mecanismo pode ajudar a desenvolver abordagens mais direcionadas.
No fim, o estudo responde à ideia proposta no título: sim, existe um fator capaz de influenciar como o cérebro envelhece — e ele começa a agir muito antes do que imaginávamos.
Mais do que isso, revela algo ainda mais profundo: a capacidade de aprender, lembrar e se adaptar ao longo da vida pode depender de um equilíbrio invisível, construído nos primeiros dias de existência.